
株洲市防汛抗旱指挥部
发布汛情提醒

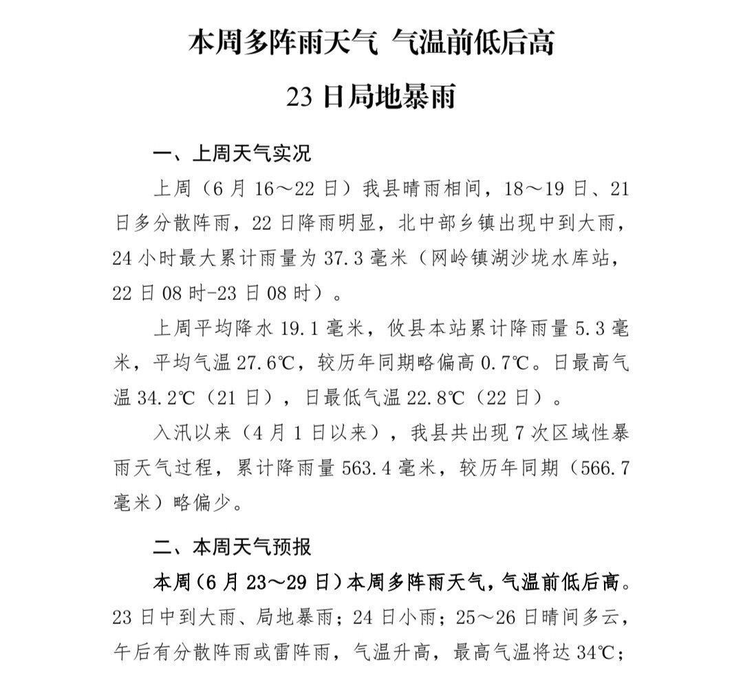
攸县气象台发布本周天气预报


责编:皮宇
来源:攸县融媒体中心
【2022-3-26成长ABC】高楼小学:红色文化浸润 爱驻最美村小
【2022-2-26成长ABC】以爱筑校 护航成长
【2022-01-08成长ABC】株洲市最美村小之丫江桥仙石小学:用心育人 用情润心
【2021-12-11成长ABC】国培育精英 携手促提升
【2021-11-13成长ABC】攸县话,你会说吗?
【2021-10-30成长ABC】“芙蓉学校”花开攸州 乡村教育再添新军
【2021-10-16成长ABC】风雨中的向阳花
【2021-10-02成长ABC】不惧挫折 坚毅前行
下载APP
分享到